Masz pytania? Potrzebujesz pomocy? Zadzwoń +48 518 075 074

Menu

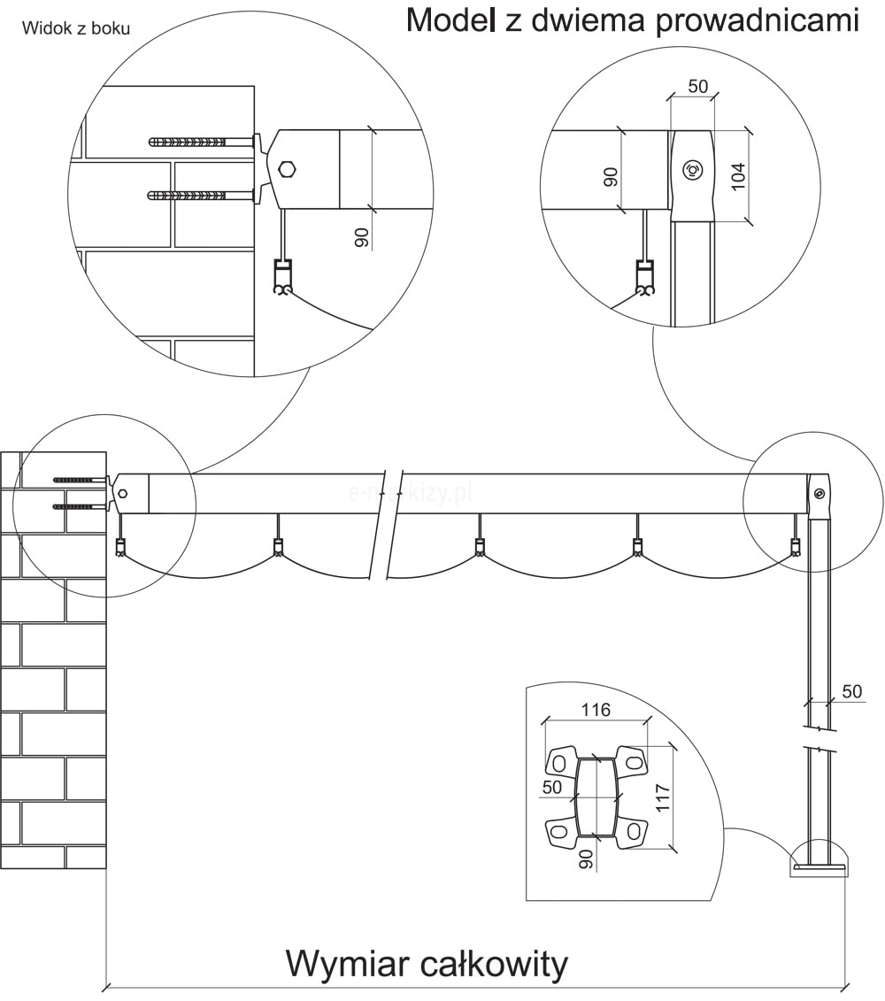
Pergola Costa Corner Przyścienna – Pomiar i Dane techniczne

Pomiar pergoli w wersji przyściennej

S – szerokość pergoli (od 200 do 700cm)
W – wysięg pergoli (od 200 do 600cm)
H – wysokość pergoli 250cm

Zależnie od szerokości, pergola tarasowa wyposażona jest w inną ilość prowadnic i podpór


Pomiar pergoli

W – wysięg pergoli (od 200 do 600cm)
H – wysokość stopy pergoli 250cm


Pomiar pergoli – widok od frontu

S – szerokość całkowita pergoli
S1, S2 – szerokości modułów pergoli


Przekroje elementów pergoli

– Profil pełny 90×50
– Profil łączący 90×50
– Prowadnica 90×50
– Belka przeciwietrzna


Odpływ wody z zadaszenia


Rodzaj napędu pergoli

Pergola costa corner standardowo sterowana jest ręcznie za pomocą sznurków.
Konstrukcję można wyposażyć w sterowanie elektryczne Somfy RTS lub Somfy IO


Standardowa ilość prowadnic

Dla szerokości do 400cm – 2 prowadnice
Dla szerokości powyżej 400cm – 3 prowadnice



Pergola Costa Corner Przyścienna – Pomiar i Dane techniczne - Pergola narożnikowa costa corner rozstaw prowadnic, Pergola przyścienna narożnikowa costa corner widok z boku, Pergola przyścienna narożnikowa costa corner widok z przodu 2 prowadnice